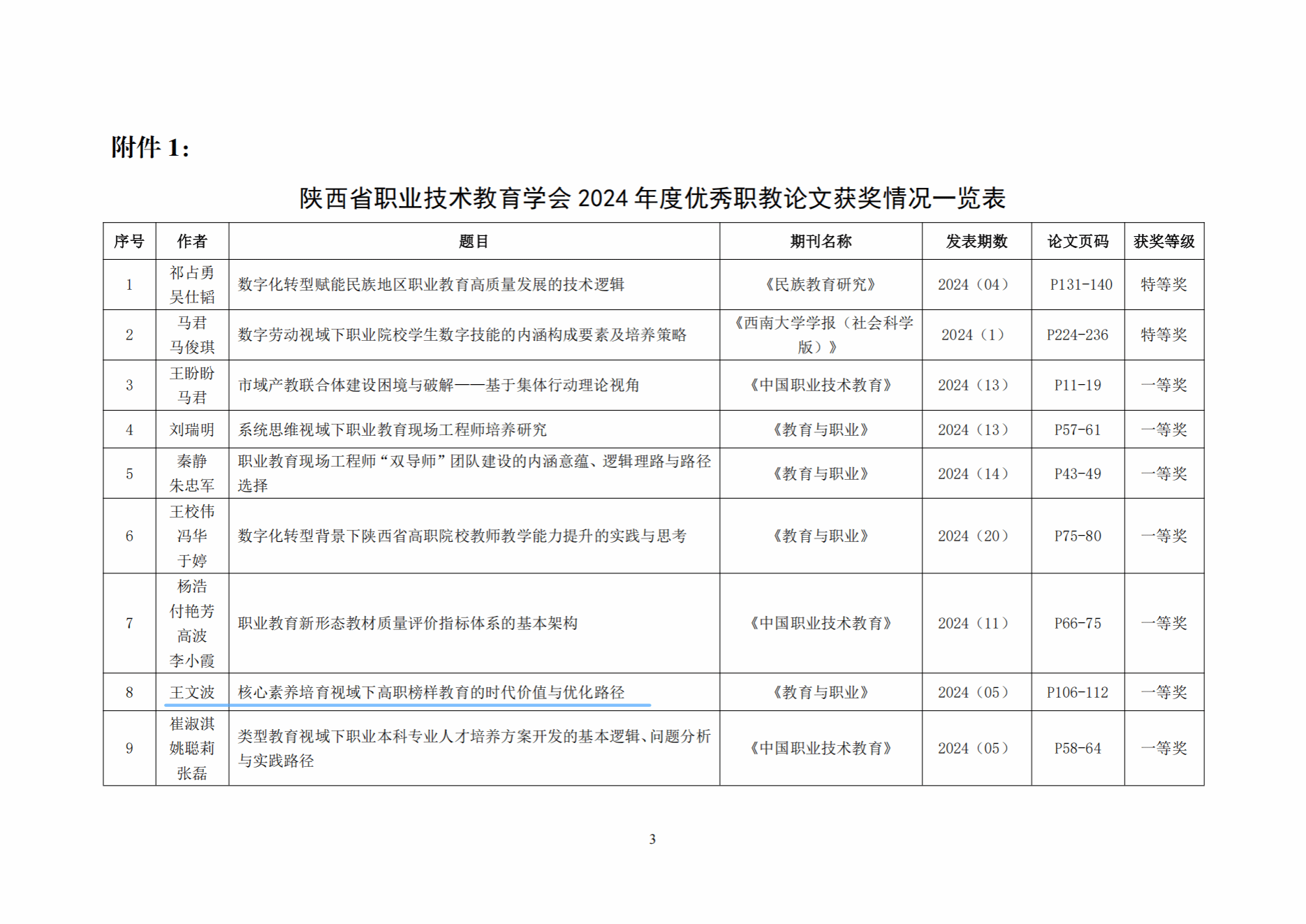
近日,陕西省职业技术教育学会公布了2024年度优秀职教论文评选结果(陕职学〔2025〕9号),学院共有18篇论文获奖。其中,王文波撰写的《核心素养培育视域下高职榜样教育的时代价值与优化路径》等5篇论文获一等奖,戴岩等撰写的《科教融汇背景下高职院校科研成果反哺教育教学的实现路径探索》等4篇论文获二等奖,李敏撰写的《高职院校物流类专业课程思政课堂教学内容导入研究》等9篇论文获三等奖。








据悉,本次评选共收到来自全省33所院校报送的参评论文947篇。学会经论文资格审查,知网查重、初评、终审等环节,最终评选优秀论文812篇,其中特等奖2篇,一等奖51篇、二等奖251篇、三等奖508篇。